Background
Duck hepatitis A virus type 3 (DHAV-3) is a highly pathogenic agent that poses a significant threat to the waterfowl industry in China [1]. It primarily affects ducklings within 3 weeks, causing acute and severe hepatitis. The mortality rate of susceptible flocks infected with DHAV-3 exceeds 90% and leads to substantial annual economic losses [2, 3]. In China, duck viral hepatitis caused by DHAV exhibited an estimated incidence of 12% and a mortality rate of 11%, with DHAV-1 and DHAV-3 genotypes accounting for approximately 38% and 49% of infections, respectively [1].
Through selective breeding of populations with varying mortality rates across generations, researchers have established duck lines that exhibit distinct resistance or susceptibility to DHAV-3 [4, 5]. Resistant and susceptible ducks display markedly different immune responses post DHAV-3 infection [5]. In susceptible ducks, hyperactivation of innate immunity and antioxidant systems may intensify oxidative stress, leading to severe liver and kidney injury [6]. In contrast, resistant ducks typically exhibit minimal pathological changes.
Viral infections can trigger excessive production of reactive oxygen species (ROS) as part of the host response [7]. When dysregulated, ROS accumulation induces lipid peroxidation, protein oxidation, and nucleic acid damage, aggravating tissue injury. The host antioxidant defense system plays a crucial role in neutralizing reactive oxygen species (ROS), maintaining redox homeostasis and preventing oxidative damage [8, 9]. The antioxidant defense system comprises enzymatic antioxidants such as superoxide dismutase (SOD) and glutathione peroxidase (GSH-Px), together with non-enzymatic antioxidants like glutathione (GSH) [10]. These capacities may vary among duck breeds and genetic lines, influencing resistance to DHAV-3. Thus, antioxidant capacity can be considered as a potential phenotypic marker for disease resistance and a candidate for marker assisted or genomic selection in breeding programs.
The gut is a central organ for nutrient absorption, immune regulation, and host–pathogen interactions in poultry. Increasing evidence indicates that the intestinal microbiota contributes to host health by regulating redox balance and reinforcing epithelial barrier integrity [11, 12]. Short-chain fatty acids (SCFAs) derived from gut microbes can strengthen antioxidant and immune defenses. However, dysbiosis disrupts barrier integrity and promotes oxidative stress, heightening infection risk. Despite the importance of microbiota in host defense, few studies have examined the role of gut microbial dynamics in disease-resistance breeding against DHAV-3.
We hypothesized that early antioxidant capacity and intestinal barrier integrity, together with beneficial microbial colonization, contribute to the natural resistance of ducks towards DHAV-3 infection. Specifically, resistant ducks were expected to exhibit more coordinated regulation of redox balance, epithelial protection, and gut microbial homeostasis than susceptible ones. This study aimed to investigate the dynamic changes in intestinal morphology, antioxidant capacity, immune organ development, and gut microbiota composition in DHAV-3 resistant and susceptible ducks at early developmental stages. By comparing these traits between resistant and susceptible ducks, we sought to elucidate the relationships between intestinal microbial succession, barrier function, and disease resistance.
This work expands current understanding of how host antioxidant systems and gut microbiota cooperatively shape resistance to DHAV-3 in waterfowl. The result will provide a theoretical basis for integrating physiological and microbial indicators into disease resistant breeding.
Materials and methods
Animal experiment
The breeding lines used in this experiment were established through DHAV-3 challenge over several generations, and the ducklings used were the offspring of these challenged parental ducks. The mortality rate of previous generation in resistant ducklings infected with DHAV-3 was less than 10%, whereas that of susceptible ducklings was greater than 80%. Resistant ducklings were the offspring of resistant-line parents, whereas susceptible ducklings were the offspring of full siblings from the susceptible line.
A total of 100 1-day-old Pekin ducklings were sourced from the Pekin Duck Breeding Center of the Chinese Academy of Agricultural Sciences, 50 DHAV-3 resistant ducklings and 50 DHAV-3 susceptible ducklings. All ducks were unsexed and randomly allocated to 10 raised pens of 150 cm × 100 cm × 50 cm, 5 pens per group and 10 ducklings per pen. The ambient temperature of the rearing room was maintained at 32 °C from 1 to 3 d, and gradually decreased to approximately 25 °C thereafter. Relative humidity ranged from 55% to 65%. A 24 h light schedule was applied during the experiment. Ducks were fed a starter diet (1–21 d: 12.14 MJ/kg ME, 20% CP) and then a grower diet (22–42 d: 12.56 MJ/kg ME, 17.5% CP). The diets were in pellet form. All birds were provided with food and water ad libitum.
Sample collection
Samples were collected from ducks at D7, D21 and D42. Birds were fasted for 6 h (with water available) and weighed individually. The 10 ducks were randomly selected from each group for sampling at one time point. Blood was collected from the jugular or wing vein into EDTA-containing tubes prior to euthanasia, 5 mL per bird. Animals were sacrificed via CO2 asphyxiation. The plasma was separated by centrifuging the blood at 3500 r/min (1,640 × g) for 10 min, and stored at −80 °C until analysis of oxidative status. Ileal segments were collected from ducks and rinsed with 0.9% (w/v) normal saline. A 1–2 cm section of the ileum was excised and fixed in 4% paraformaldehyde at room temperature. Ileal contents were extruded and rinsed with 0.9% normal saline, and the mucosal tissue was scraped using the back of a scalpel blade and placed into a 1.5-mL microcentrifuge tube and stored at −80 °C until analysis. Cecal content samples (n = 8–10) were collected into 1.5-mL microcentrifuge tubes, snap-frozen in liquid nitrogen, and stored at −80 °C until analysis. The immune organs, such as spleen, bursa of Fabricius and thymus, were weighed for each duck to calculate the organ index (organ weight/body weight × 100%).
Analysis of plasma oxidative status
The plasma total antioxidant capacity (T-AOC; A015-3-1), SOD (A001-3), malondialdehyde (MDA; A003-1), and GSH (A006-2-1) levels were measured using commercial assay kits according to the manufacturer’s instructions (Nanjing Jiancheng Bioengineering Institute, Nanjing, China).
Histomorphological analysis of the ileum
After fixation in 4% paraformaldehyde for 24 h, the ileal segments from susceptible and resistant ducks at D7, D21 and D42 were dehydrated, embedded in paraffin, sectioned into 4-µm slices and stained with hematoxylin and eosin (H&E). The histological sections were examined and photographed using a light microscope. Eight well-oriented villi (intact and perpendicular to the muscularis) were measured per section for the villus height (VH), villus width (VW), crypt depth (CD), muscularis layer thickness and the villus height to crypt depth ratio (V/C) was calculated. Measurements were performed using Image-Pro Plus software.
Gene quantification for the ileal mucosa
Samples collected at D7, D21 and D42 from susceptible and resistant ducks were used to analyze the relative mRNA abundance of ileum tight junction proteins. Total RNA from ileal mucosa was extracted using TRIzol reagent (Takara, Dalian, China). The purity and concentration of total RNA were measured by NanoDrop 2000 (Thermo Scientific, USA). The RNA was reverse transcribed into cDNA using the PrimeScript RT Reagent kit (Takara, Dalian, China). Real-time quantitative PCR (RT-qPCR) was conducted using TB Green Premix Ex Taq (Takara, Dalian, China). The relative gene expression was calculated using the 2−ΔΔCt method. β-actin was used as the housekeeping gene. Primer sequences for gene expression analysis are shown in Table 1.
16S rRNA sequencing and analysis of cecal microbiota
Total DNA was extracted from cecal content using the E.Z.N.A.® Soil DNA Kit (Omega, CA, USA) according to manufacturer’s instructions. The concentration and purity were measured by a NanoDrop 2000 and 1.0% agarose gel electrophoresis (Thermo Scientific, USA). The hypervariable region V3–V4 of the 16S rRNA gene were amplified using primers 338F (5′-ACTCCTACGGGAGGCAGCAG-3′) and 806R (5′-GGACTACHVGGGTATCTAAT-3′). PCR products were purified and sequenced on an Illumina Nextseq2000 platform. After chimeric sequences were removed, sequences obtained after quality filtering and merging were clustered into operational taxonomic units (OTUs) at 97% similarity using UPARSE v7.1 (http://drive5.com/uparse/).
Raw 16S rRNA sequencing data were processed using QIIME2 (version 2023.5). To minimize the influence of sequencing depth on subsequent analyses, all samples were rarefied to the same sequencing depth. Based on the SILVA 16S rRNA gene database (v138), OTUs were taxonomically annotated using the RDP Classifier (http://rdp.cme.msu.edu/, version 2.11) with a confidence threshold of 70%, and the community composition of each sample was determined at different taxonomic levels.
All data analyses were performed on the Majorbio Cloud Platform (https://cloud.majorbio.com) as follows. Alpha diversity indices (Chao, Shannon) were calculated using mothur software after rarefying all samples to the same sequencing depth. The Kruskal–Wallis H test was used for multiple group comparisons, and the Student’s t-test was used for two-group comparisons, with a significance threshold of P < 0.05. Differences in the relative abundance of taxa among groups were assessed using the Kruskal–Wallis H test for multiple groups and the Wilcoxon rank-sum test for two groups, and results were visualized as bar plots, difference between proportions plots, and log2 fold change plots. Principal coordinate analysis (PCoA) based on Bray–Curtis distances was used to evaluate differences in microbial community structure among samples. Differentially abundant taxa among groups were identified using LEfSe (Galaxy version 1.0) with a LDA score threshold of 2.0 (P < 0.05). Relative abundances were normalized prior to analysis, and the Kruskal–Wallis test was applied with P < 0.05. Taxa with LDA scores > 2.0 were considered significantly enriched, and results were visualized using LDA bar plots and cladograms to highlight taxa contributing most to intergroup differences. Correlation network analysis was performed. Spearman correlation analysis was conducted between the relative abundance of significantly different taxa at the family level and plasma antioxidant parameters (MDA, GSH, SOD, T-AOC). P-values were adjusted for multiple testing using the Benjamini–Hochberg false discovery rate (FDR) method, with significance set at FDR < 0.05.
Statistical analysis
All data were presented as mean ± standard deviation (SD). Comparisons between two groups at one time point were performed using Student’s t-test. Statistical significance between two groups is indicated by asterisks. P < 0.05 (*), P < 0.01 (**), and P < 0.001 (***). One-way analysis of variance (ANOVA) was used in comparisons among groups over three time points. Multiple-group differences were indicated using different letters, groups sharing the same letter are not significantly different (P > 0.05). All analyses were conducted using R software (version 9.4).
Results
Comparative analysis of immune organ indices and antioxidant parameters
As shown in Fig. 1A, resistant ducks exhibited higher spleen indices but lower thymus indices than susceptible ducks at D7 (P < 0.05), while no significant differences were detected in the bursa of Fabricius at the three time points (P > 0.05). While in Fig. 1B, resistant ducks showed stronger antioxidant capacity, characterized by lower MDA levels and higher SOD, GSH and T-AOC at D7 and D21 (P < 0.05). By D42, no significant differences in antioxidant parameters were observed between the two groups (P > 0.05).

Comparison of immune organ index and antioxidant status between resistant and susceptible ducks. A Immune organ index, including spleen, thymus, and bursa of Fabricius, were measured between resistant and susceptible ducks at 7 days post-hatching (D7), D21 and D42. B Oxidative stress and antioxidant parameters, including malondialdehyde (MDA), superoxide dismutase (SOD), glutathione (GSH), and total antioxidant capacity (T-AOC), were determined at D7, D21 and D42. Data are expressed as mean ± standard deviation (n = 10). “*” indicates significant difference between resistant and susceptible groups at the same age (P < 0.05). Different letters above bars indicate significant differences among datas (P < 0.05)
Morphological differences in the ileum between resistant and susceptible ducklings at different ages
As shown in Fig. 2A, resistant ducks displayed higher villus height and more regular ileal villus arrangement. Villus height was significantly higher in resistant ducks than in susceptible ducks at D7 (P < 0.05), whereas villus width showed a similar trend without significant difference (P > 0.05). At D21 and D42, no significant differences were observed between the two group in villus height and width (P > 0.05). At D7, D21 and D42, no significant differences were observed between the resistant and susceptible groups in crypt depth, muscularis thickness or villus-to-crypt ratio (P > 0.05). Within the same group, villus height, villus width, muscularis thickness and villus/crypt ratio showed an increasing or significantly increasing trend with advancing duckling age (P < 0.05).

Histomorphological analysis of the ileum in resistant and susceptible ducks. A Representative hematoxylin and eosin (H&E) staining sections of the ileum from resistant (R) and susceptible (S) ducks at D7, D21 and D42. Scale bar = 200 μm. B Quantitative measurements of intestinal morphology, including villus height, villus width, crypt depth, muscular thickness and villus height/crypt depth ratio (V/C). Data are presented as mean ± standard deviation (n = 8–10). Different letters above bars indicate significant differences among data (P < 0.05)
Expression differences of ileal barrier-related genes between resistant and susceptible ducks
The expression of barrier-related genes between resistant and susceptible ducks in ileal were shown in Fig. 3. According to the result, at D7, susceptible ducks showed higher Mucin 2 (MUC2) and Occludin (OCLN) expression, whereas Claudin 1 (CLDN1) and Claudin 3 (CLDN3) were higher in resistant ducks. At D21, the expression of MUC2, CLDN1, and CLDN3 remained elevated in resistant ducks. By D42, no significant differences were observed in the expression of any of the four genes between the two groups.

Relative mRNA expression of intestinal barrier-related genes in resistant and susceptible ducks. The mRNA expression levels of MUC2, OCLN, CLDN1, CLDN2, and CLDN3 in the ileum were determined at D7, D21 and D42. Data are presented as mean ± SD (n = 10). Different letters above bars indicate the significant differences among resistant and susceptible ducks at correspondence time point (P < 0.05)
Cecum 16S rRNA sequencing
On an average, 3,259,255 sequences were obtained from cecum of the 58 examined ducks with an average length of 416. The sequences were assigned to 684 OTUs based on 97% species similarity. All acquired OTUs were mapped to 14 phylum, 19 classes, 48 orders, 90 families, 214 genus.
As shown in Fig. 4A, the rarefaction curves tended to attain the saturation plateau, indicating that the sample coverages of the 58 samples were sufficiently large enough to estimate the phenotype richness at the 97% similarity threshold. As illustrated in Fig. 4B, PCoA based on Bray–Curtis distances was performed to evaluate the beta diversity of cecal microbial communities in resistant and susceptible ducks at D7, D21 and D42. The PCoA plot revealed a clear separation between resistant and susceptible ducks at D7, which indicated distinct cecal microbial community compositions between the two groups. At D21, most samples from both groups clustered together, although a few deviated from the main distribution, suggesting potential differences in microbial composition between the groups. By D42, the samples from resistant and susceptible ducks clustered closely, indicating similar microbial community compositions.

Rarefaction curves and principal coordinate analysis (PCoA) of ileal microbiota in resistant and susceptible ducks. A Rarefaction curves based on 16S rRNA sequencing showing the richness of ileal microbiota in resistant and susceptible ducks at different time points. The curves tend to approach a plateau, indicating sufficient sequencing depth. B Principal coordinate analysis (PCoA) based on Bray–Curtis distance illustrating differences in microbial community structure between resistant and susceptible ducks at D7, D21 and D42
Cecal microbiota composition and differentially enriched taxa in resistant and susceptible ducklings
At the phylum level, the cecal microbiota of both resistant and susceptible ducklings were dominated by Firmicutes, Bacteroidota and Proteobacteria, with dynamic changes observed across ages (Fig. 5). At D7, the bacterial community structure differed markedly between the two groups. In resistant ducklings, Firmicutes accounted for approximately 82% of the cecal microbiota, compared with 57.4% in susceptible ducklings. Conversely, the relative abundance of Bacteroidota was much higher in the susceptible group (39.92%) than in the resistant group (3.64%). Over time, the relative abundance of Firmicutes in resistant ducklings decreased from 81.92% at D7 to 54.43% at D42, accompanied by an increase in Bacteroidota from 3.64% to 36.66%. A similar trend was observed in susceptible ducklings, where Firmicutes remained relatively stable (57.40% to 55.20%) while Bacteroidota decreased slightly (39.92% to 35.10%). Proteobacteria remained at low abundance in both groups, ranging from 0.09% to 7.18%. At the genus level, the two groups exhibited distinct temporal differences, which are presented in Fig. 5. The relative abundances of the microbial taxa at the phylum and genus levels are shown in Fig. S1 and Fig. S2.

Cecal microbiota composition and differentially enriched taxa in resistant and susceptible ducklings. A Relative abundance of cecal microbiota at the phylum level in resistant and susceptible ducks at D7, D21 and D42. B Relative abundance of cecal microbiota at the genus level in resistant and susceptible ducks at D7, D21 and D42
As shown in Fig. 6A–F, the α-diversity of the cecal microbiota differed significantly between resistant and susceptible ducks at D7, with susceptible ducks exhibiting higher Shannon and Chao indices. No significant differences were observed at D21 and D42. As illustrated in Fig. 6G–L, microbial composition also varied between groups, particularly at D7 and D21. Regarding microbial composition with differences between the two groups, at D7, the susceptible group harbored nearly 40% Bacteroidota, which was significantly higher than in the resistant group, whereas Firmicutes predominated in the resistant group (P < 0.05; Fig. 6G). At the genus level, Bacteroides was significantly enriched in the susceptible group, while Enterococcus was enriched in the resistant group (Fig. 6J). At D21, the relative abundance of Bacteroidota increased in the resistant group, so as genera such as Subdoligranulum (Fig. 6H and K). By D42, intergroup differences in microbial composition at both the phylum and genus levels had largely diminished, with only minor variations in the relative abundance of a few taxa (Fig. 6I and L).

Comparative analysis of alpha diversity and taxonomic composition of cecal microbiota between resistant and susceptible ducklings at D7, D21 and D42, respectively. A–F Alpha diversity analysis at the OTU level. A–C Comparison of Shannon index between resistant and susceptible ducklings at D7, D21 and D42. D–F Comparison of Chao index between resistant and susceptible ducklings at D7, D21 and D42. G–L Differential taxonomic composition between resistant and susceptible groups. G–I Wilcoxon rank-sum test bar plots at the phylum level comparing Res vs. Sus groups at D7, D21 and D42. J–L Wilcoxon rank-sum test bar plots at the genus level comparing Res vs. Sus groups at D7, D21 and D42
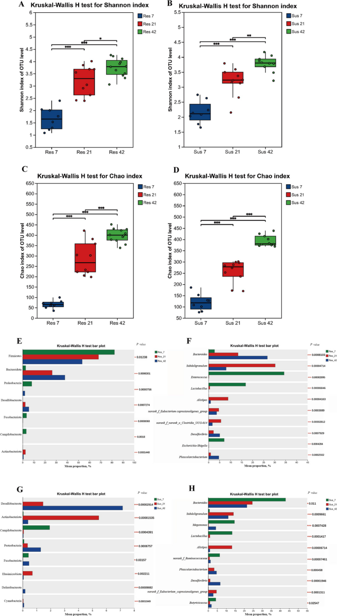
The α-diversity analysis (Fig. 7A) showed that, in the resistant group, the Shannon index at D21 and D42 was significantly higher than at D7, with the value at D42 also exceeding that at D21 (Fig. 7A). The Chao index exhibited a similar trend, further indicating a progressive increase in microbial diversity and richness with age (Fig. 7C). In the susceptible group, the Shannon index at D21 and D42 was significantly higher than that at D7 and D42 was significantly higher than D21 (Fig. 7B). The Chao index in the susceptible group also showed significantly higher values at D21 and D42 compared to D7 (Fig. 7D). Overall, the diversity and richness of the cecal microbiota increased with age in both resistant and susceptible ducklings. The analysis of bacterial community composition revealed that, Firmicutes dominated in the resistant group at D7 (approximately 70%), while Bacteroidota remained at a relatively low abundance at the phylum level (Fig. 7E). With increasing age, the relative abundance of Bacteroidota increased significantly, reaching a peak of approximately 30% at D42, whereas the abundance of Firmicutes showed a gradual decline over time. In the susceptible group, the relative abundance of Desulfobacterota and Proteobacteria increased significantly with age. Campylobacterota was present in the susceptible group at D7, but decreased significantly with age (Fig. 7G). At the genus level, Enterococcus and Lactobacillus accounted for a high proportion in the resistant group at D7, and subsequently declined over time (Fig. 7F). Besides, Bacteroides significantly increased at D21 and D42. In the susceptible group, Bacteroides was most abundant at D7, but decreased thereafter (P = 0.011) (Fig. 7H). Some low-abundance genera, such as Subdoligranulum, also showed significant age-related differences.

Differences in alpha diversity and taxonomic composition of cecal microbiota in resistant and susceptible ducklings at different ages. A–D Alpha diversity analysis at the OTU level. A and B Shannon index in resistant and susceptible ducks at D7, D21 and D42. C and D Chao index in resistant and susceptible ducks at D7, D21 and D42. E–H Taxonomic composition and differentially abundant taxa. E Relative abundance at the phylum level in resistant ducks. F Relative abundance at the genus level in resistant ducks. G Relative abundance at the phylum level in susceptible ducks. H Relative abundance at the genus level in susceptible ducks
To completely understand the effects of disease resistant breeding and time on the bacterial flora in the cecal content, we performed LEfSe analysis of the microbial flora detected in the cecal content of the susceptible and resistant group at D7, D21, D42. Figures 8 and 9 showed the classification cladograms and LDA scores obtained by LEfSe analysis.

Differentially enriched taxa in cecal microbiota between resistant and susceptible ducklings at D7, D21 and D42. A–C Cladograms showing taxa with significant differences at D7, D21 and D42, respectively. D–F LDA score bar plots of significantly enriched taxa corresponding to each age group

Time-dependent shifts in differentially enriched cecal taxa between resistant and susceptible ducklings. A and B Cladograms of differentially abundant taxa at D7, D21 and D42. C and D LDA score bar plots showing age-associated enrichment patterns across groups
LEfSe analysis identified differential taxa between resistant and susceptible ducks across multiple taxonomic levels at one time point (phylum to genus) (Fig. 8). At D7, Firmicutes, Proteobacteria and Bacteroidota showed significant differences between resistant and susceptible ducks at the phylum level. At the genus level, Enterococcus, Escherichia-Shigella were significantly enriched in resistant ducks, while Bacteroides, norank_f_Ruminococcaceae were more abundant in susceptible ducks. At D21, Subdoligranulum, Paracoccus, Clostridium_sensu_stricto_1 and Eisenbergiella were significantly enriched in resistant ducks at the genus level, while Bacteroides and Phascolarctobacterium in the susceptible ducks. By D42, the resistant group was characterized by the enrichment of Parabacteroides, Dialister, and Olsenella, while the susceptible group showed higher abundances of Streptococcus, Escherichia-Shigella e.g. At D42, overall community structures became more similar between groups. Whereas LEfSe analysis still identified group-specific taxa, indicating that functional differences may persist even when compositional similarity is achieved.
As age increased, both groups exhibited distinct microbiota succession patterns (Fig. 9). For the resistant group, at genus level, Enterococcus, Lactobacillus and Veillonella were domain at D7. At D21, Subdoligranulum, Alistipes were dominant. While at D42, taxa such as Bacteroides, Desulfobacterota, Desulfovibrio, Phascolarctobacterium were enriched. In contrast, Megamonas and Lactobacilus were identified as characteristic taxa of susceptible ducks at D7. As age increased, taxa such as Alistipes and Bifidobacterium were dominated at D21. Desulfovibrio, Prevotellaceae_Ga6A1_group, Prevotellaceae UCG-001, Faecalibacterium and Shuttleworthia account for a large proportion at D42.
Correlation between intestinal microbiota and antioxidant capacity
Based on the top 20 genera in relative abundance, Spearman correlation analysis was conducted to examine their associations with plasma antioxidant parameters. The results showed in Fig. 10 revealed that the abundances of Desulfovibrio, Shuttleworthia, Prevotellaceae_UCG-001, Phascolarctobacterium, Barnesiella and Subdoligranulum were significantly positively correlated with plasma antioxidant parameters. Most of these genera are closely related to SCFA metabolism and energy homeostasis, which may contribute to enhanced intestinal barrier function and antioxidant capacity, thereby improving disease resistance. In contrast, the abundances of Enterococcus, Lactobacillus, Bacteroides, and norank_f_Ruminococcaceae were significantly negatively correlated, suggesting that certain opportunistic or metabolically active taxa may increase oxidative stress under infection or stress conditions.

Spearman correlation heatmap of cecal microbiota and antioxidant indicators in ducks. The heatmap showed the Spearman correlation between key bacterial genera and antioxidant parameters (MDA, GSH, SOD, T-AOC). The red represents positive correlation and the blue represents negative correlation, respectively (* indicates P < 0.05, ** indicates P < 0.01, *** indicates P < 0.001)
Discussion
Disease resistant breeding is an important approach to enhancing host resistance [13, 14], which significantly improves the survival rate of poultry infected with pathogens. Through this approach, it could reduce economic losses in the duck breeding industry. This study compared the differences between DHAV-3 resistant and susceptible ducks in immune organ development, antioxidant capacity, intestinal morphology, intestinal barrier-related gene expression and gut microbiota composition. The results showed that resistant ducks exhibited stronger antioxidant capacity, more mature intestinal development and a more stable microbial structure at early stages (D7 and D21), while the differences between the two groups gradually diminished by D42. Correlation analysis further revealed significant associations between specific microbial taxa and antioxidant indices, suggesting that gut microbiota may influence host disease resistance by regulating oxidative stress.
The immune system is a key determinant of disease resistance in poultry. In this study, the spleen index of the resistant group was significantly higher than that of the susceptible group at D7, suggesting that immune organ development was more advanced in resistant ducks at the early stage. Immune organs, including the thymus, spleen, and bursa of Fabricius, are crucial for specific immune responses in poultry [15]. Their development reflects the immune function of the birds’ resistance to pathogens. An increase in relative organ weight generally suggests stronger cellular and humoral immunity [16, 17]. The higher index of immune organs coincided with the resistance in ducks in the study. In contrast, the susceptible group exhibited a higher thymus index, which may be related to an immune compensatory response under stress conditions.
Regarding antioxidant parameters, the resistant group exhibited higher levels of SOD, GSH, and T-AOC, along with lower MDA levels. These results suggest that resistant ducks possess a stronger ability to cope with oxidative stress. Oxidative stress occurs when the antioxidant system fails to effectively neutralize excessive reactive oxygen species (ROS), leading to cellular and molecular damage [18]. An impaired antioxidant defense may result in lipid peroxidation, protein dysfunction, and DNA damage, which in turn compromise immune cell proliferation and function [19, 20]. Redox imbalance can further promote inflammatory responses and apoptosis [18]. Antioxidant enzymes, including SOD, catalase (CAT), and GSH-Px, efficiently catalyze the conversion of reactive oxygen species (ROS) into less harmful or harmless molecules, thereby reducing oxidative damage to tissues and cells [20]. Maintaining redox homeostasis is essential for immune function [21, 22]. In the present study, the susceptible ducks exhibited weaker antioxidant capacity in the early stages, which may influence the immune defense and intestinal development, thereby contributing to their lower disease resistance compared with the resistant group. As age increased, the antioxidant indices of susceptible ducks gradually recovered, narrowing the gap with resistant ducks. This finding is consistent with the immune organ index. During the early stage of DHAV-3 infection, stronger antioxidant capacity in resistant ducks may eliminate excessive ROS, reducing lipid peroxidation damage. Consequently, stronger antioxidant capacity may provide resistant ducks with a physiological advantage in disease resistance.
As the gut represents a central hub for redox regulation and metabolic interaction, the maintenance of systemic antioxidant capacity is closely associated to intestinal homeostasis. Notably, Spearman correlation analysis further revealed that certain genera such as Lactobacillus and Enterococcus were significantly negatively correlated with MDA levels, suggesting that they may be associated with the regulation of oxidative stress and host disease resistance. It has been reported that L. plantarum DP189 could suppressing oxidative stress, repressing proinflammatory response, and modulating gut microbiota [23, 24]. Meanwhile, study on growing male minks showed that Enterococcus faecium could increase the antioxidant capacity, improve the immunity, and also modulate the gut microbiota [25].
In this study, we found that resistant ducks exhibited significant advantages in intestinal morphology and barrier-related gene expression during early developmental stages compared with susceptible ducks. Morphological analysis showed that at D7, resistant ducks showed significantly greater villus height and width than susceptible ducks, suggesting a superior absorptive surface area that may support enhanced nutrient utilization and growth [26]. The ileal villi of resistant ducks also appeared more orderly aligned, indicating a more stable intestinal architecture. However, by D21 and D42, the morphological differences between the two groups diminished, suggesting that the advantage of resistant ducks may be most critical during early development. The architecture of the intestinal mucosa serves as an important indicator of gut health. Villus height plays a critical role, as taller villi increase the surface area available for nutrient absorption, thereby enhancing digestive and absorptive capacity [27, 28]. Conversely, shortened or blunted villi often reflect impaired intestinal function and reduced nutrient utilization efficiency. In the present study, ducks in the susceptible group displayed shorter and distorted villi with deeper and irregular crypts, which may result from persistent intestinal injury associated with long-term disease-resistance selection and consequently influence the intestinal morphology of their offspring. Gene expression profiling further demonstrated distinct intestinal barrier regulation between the two groups.
CLDN1 and CLDN3 are key tight junction proteins that reinforce epithelial integrity [29], which were highly expressed in resistant ducks at D7. Besides, the expression of MUC2 and OCLN elevated in susceptible ducks, which likely represents a stress-induced compensatory response to epithelial injury. In contrast, resistant ducks maintained epithelial barrier integrity by more stable regulation of tight junction and mucin genes. This pattern highlights that selective breeding promotes coordinated early barrier defense in resistant ducks, thereby limiting the activation of compensatory responses that typically occur in susceptible individuals during epithelial disruption. These results highlight the pivotal role of early intestinal barrier development in shaping host resistance, where improved tight junction expression and mucin production are associated with reduced pathogen translocation and better growth performance [30, 31]. Mechanistically, resistant ducks may rely on the early upregulation of CLDN1 and CLDN3, which provide a more stable epithelial defense against viral invasion [32]. Since oxidative stress can impair intestinal integrity and facilitate viral replication, the enhanced antioxidant capacity in resistant ducks may synergize with their superior barrier function to limit infection.
In this study, the cecal microbiota of susceptible and resistant ducks displayed distinct early colonization patterns, developmental trajectories, and temporal dynamics. At D7, notable differences in the relative abundances of Firmicutes and Bacteroidota were detected between the two groups, reflecting divergent trajectories of early microbial colonization. This early composition in susceptible ducks may indicate delayed microbial colonization and an unstable intestinal ecosystem [33,34,35,36], potentially increasing susceptibility to virus challenges. In contrast, resistant ducks exhibited early enrichment of taxa such as Enterococcus and Lactobacillus, which are commonly associated with gut health and may contribute to a more stable microbial succession trajectory [37, 38].
As age progressed, microbial diversity and richness gradually increased in both groups, but the succession dynamics differed. In susceptible ducks, microbial succession appeared slower and less coordinated, with a transient proliferation of potentially pathogenic taxa such as Escherichia-Shigella and Streptococcus. These features may indicate delayed establishment of microbial homeostasis and could partially contribute to the reduced disease resistance observed in this group. This pattern was consistent with observations in chicken necrotic enteritis models, where increased Escherichia-Shigella abundance associates with disease severity and reduced microbiota diversity [39]. Similarly, study on ducks infected with duck-origin parvovirus, the proliferation of Streptococcus correlates with growth retardation and gut microbial dysbiosis [40]. Moreover, Streptococcus gallolyticus has been reported to cause septicemia in ducklings, underscoring its opportunistic pathogenic potential [41]. In contrast, resistant ducks exhibited a gradual increase in the relative abundance of Bacteroidota and putative SCFA-producing genera, such as Subdoligranulum and Phascolarctobacterium [42, 43], which are known to contribute to intestinal homeostasis. These compositional shifts may indicate a healthier microbial ecosystem that supports improved intestinal integrity and antioxidant defense in resistant ducks. Members of the genus Subdoligranulum have repeatedly been described as butyrate-producing taxa [44, 45]. In addition, Phascolarctobacterium are known succinate utilizers that convert succinate into propionate, both in pure-culture/co-culture studies and in fecal microbiome analyses [46, 47].
The stable microbial trajectory in resistant ducks has been associated with improved nutrient metabolism, enhanced intestinal barrier integrity, and increased antioxidant capacity in poultry [34, 48, 49], suggesting a potential role in boosting disease resistance. Conversely, susceptible ducks exhibited delayed and disordered microbial succession, accompanied by early transient proliferation of potentially pathogenic taxa such as Escherichia-Shigella and Streptococcus. This instability may negatively impact gut function and antioxidant defense, as suggested by reduced villus height and lower antioxidant enzyme activity. These findings highlight that not only microbial diversity but also the temporal dynamics and succession patterns of gut microbiota are important determinants of host health outcomes.
Correlation analysis showed that several SCFA producing genera, including Subdoligranulum, Phascolarctobacterium were positively associated with plasma antioxidant indices. These associations suggest that these genera may contribute to maintaining host oxidative balance and intestinal barrier integrity, potentially enhancing disease resistance [50]. In contrast, Bacteroides was negatively correlated with antioxidant capacity, implying that their overgrowth post virus infection may exacerbate oxidative stress [51]. These results highlight that microbial composition not only reflects developmental trajectories but also directly influences host physiology.
This study has certain limitations. While 16S rRNA sequencing revealed the composition of the gut microbiota, it cannot precisely resolve strain-specific functions. Future studies should employ metagenomics or metabolomics to identify functional biomarkers. In addition, differences in gut microbiota composition were closely associated with variations in antioxidant capacity between the two groups, suggesting a potential link between microbial communities and host redox balance. However, it should be acknowledged that the current findings are correlative and do not establish a direct causal relationship. To further clarify the mechanistic role of gut microbiota in regulating antioxidant function, future studies could employ fecal microbiota transplantation experiments in antibiotic-treated ducks. In future studies, fecal microbiota from resistant ducks could be transplanted into susceptible ducks to observe the changes on antioxidant capacity. Such approaches would provide more direct evidence of whether alterations in microbial composition can modulate host antioxidant responses.
Conclusions
In summary, this study preliminarily demonstrates that DHAV-3 resistant ducks at early stages possess higher antioxidant capacity, more stable intestinal barrier development, and enrichment of specific beneficial microbes, which may act synergistically to enhance disease resistance. In the future, integrating genomic selection with microbiota modulation and antioxidant interventions could facilitate the breeding of highly resistant duck lines and provide scientific evidence and practical strategies for controlling duck viral hepatitis.