Introduction
Methionine (Met) is not only one of the essential amino acids for animals, but also the only sulfur-containing amino acid, which plays an extremely critical part in the growth and development of animals [1, 2]. After Met absorption into the animals, it is metabolized mainly in the liver, which is the largest organ of detoxification and nutrient metabolism in animals [3]. Some studies have found that dietary methionine deficiency (MD) resulted in swelling, blunted edges and yellow coloration of broiler livers [4]. Moreover, MD increased chromatin margination and nuclear curling in the liver of Pelteobagrus fulvidraco, which no longer had the typical appearance of the nucleus and nucleolus of hepatocytes [5]. In fact, excessive cell death also contributes to tissue and organ damage [6]. Currently, the common modes of cell death include apoptosis, autophagy, pyroptosis, necroptosis and so on [7]. However, studies about the major modes of cell death caused by MD have not been reported.
To date, most of the research on MD and cell death focuses on apoptosis. Studies have found that MD boosted the gene expression of B-cell lymphoma protein 2 (Bax) and caspase-3 and reduced the expression of B-cell lymphoma-2 (Bcl-2) in the kidney of Cobb broiler chicks [8]; and enhanced the number of apoptotic cells in HepG2 cells as well as in hepatocytes of P. fulvidraco [5]. Meanwhile, autophagy is a procedure in which eukaryotic cells utilize lysosomes to degrade cellular damaged organelles and proteins [9]. Autophagy begins with the formation of phagosomes; then the lipid-soluble microtubule-associated protein light chain 3 (LC3) II binds to the phagosome to constitute an autophagosome; ultimately, the autolysosome, which is formed by the combination of autophagosome and lysosome, degrades the material needed to be degraded or cleared [10]. However, studies on MD and autophagy have not yet been reported in fish. Only one study has been shown that dietary Met-choline deficiency increased protein expression levels of LC3 II in the liver of male mice [11]. In addition, it was found that MD increased the gene expression of AMP-activated protein kinase (AMPK) in the hepatocytes of P. fulvidraco, and supplementation of Met increased the protein expression of target of rapamycin (TOR) in bovine mammary epithelial cells [5, 12]. In turn, the AMPK-TOR pathway can be involved in regulating autophagy in yeast [13]. Therefore, MD may affect autophagy, which need to be further investigated.
Moreover, some studies have shown that MD also increased lipopolysaccharide (LPS)-induced inflammation in RAW 264.7 macrophages [14]. Among all modes of death, pyroptosis and necroptosis are accompanied by inflammation [15]. Yet studies on MD and pyroptosis have not been reported. Pyroptosis is dependent on inflammatory caspases (including caspase-1/4/5/11) and the gasdermin (GSDM) protein family (including GSDMA-E and DFNB 59) [16]. During pyroptosis, activation of inflammasomes further activates caspase-1, which can cleave GSDM proteins and the precursors of interleukin (IL)-1β, the former forms pore in cell membranes and the latter is released from the pores then amplifies the inflammatory response [17, 18]. Currently, existing studies on pyroptosis have focused on the NOD-like receptor thermal protein domain associated protein 3 (NLRP3)-dependent pathway; and only one gasdermin E (GSDME), has been identified in teleost fish [19,20,21]. We knew that one of the functions of Met is to synthesize glutathione (GSH), which scavenges reactive oxygen species (ROS) and mitigates oxidative damage. In recent years, it has been noted that dietary MD increased the content of ROS in male rat liver [22] and reduced the content of GSH in mouse liver [23]. In addition, it has been found that the ROS markedly enhanced the expression of NLRP3 in human umbilical vein endothelial cells as well as in RSC96 cells [24, 25]. As a result, the relationship between MD and pyroptosis have not been reported, which remains to be investigated.
Also, grass carp (Ctenopharyngodon idella) is the most abundant freshwater fish in China and dominates global inland aquaculture [26]. Consequently, we explored the relationship between MD and cell death which focused on autophagy and pyroptosis using primary hepatocytes of grass carp as a research model. To supply theoretical evidence for enriching the nutritional physiological functions of Met.
Materials and methods
Antibodies and reagents information
The following antibodies were used in the experiments: anti-NLRP3 (A5652, 1:1,000, ABclonal, Hubei, China), anti-cleaved-caspase-1 (AF4005, 1:1,000, Affinity, Jiangsu, China), anti-GSDME (A7432, 1:1,000, ABclonal, Hubei, China), anti-N-GSDME (AF4016, 1:1,000, Affinity), anti-cleaved-IL-1β (AF4006, 1:1,000, Affinity), anti-Bax (AF0120, 1:1,000, Affinity), anti-Bcl-2 (AF6139, 1:1,000, Affinity), anti-sequestosome 1 (p62) (A7758, 1:1,000, ABclonal), anti-LC3 II (A5681, 1:1,000, ABclonal), anti-receptor-interacting protein kinase (RIP) 1 (A7414, 1:1,000, ABclonal), anti-RIP3 (A5431, 1:1,000, ABclonal), anti-liver kinase B1 (LKB1) (A2122, 1:1,000, ABclonal, Hubei, China), anti-p-AMPK (AP0871, 1:1,000, ABclonal, Hubei, China), anti-p-TOR (AP0928, 1:1,000, ABclonal, Hubei, China), anti-Unc-51-like kinase 1 (ULK1) (A8529, 1:1,000, ABclonal, Hubei, China). The following reagents were used in the experiments: LPS (L2880, Sigma-Aldrich, St. Louis, Missouri, USA), NLRP3 activator nigericin sodium salt (Nig) (S6653, Selleck Chemicals, Houston, TX, USA), autophagy inhibitor chloroquine (CQ) (S6999, Selleck Chemicals), AMPK inhibitor compound C (CC) (S7840, Selleck Chemicals), ROS scavenger N-acetyl-L-cysteine (NAC) (T0875, TargetMol Chemicals, Boston, MA, USA).
Histological examination
A total of 540 grass carp (178.47 ± 0.36 g) were selected and fed six diets with different Met concentrations (2.54, 4.85, 7.43, 10.12, 12.40 and 15.11 g/kg diet, experimental diets was showed in Table S1) for 60 d, and the liver were collected for the subsequent experiments, which is identical to Fang et al. [27]. Liver samples packed in 4% paraformaldehyde solution had been dehydrated and inserted in a paraffin wax. The tissue block was then cut into 4 μm thick tissue slices using a paraffin cutter. Tissue sections were observed and photographed under a Nikon TS100 light microscope after being stained with hematoxylin and eosin (H&E).
Cell culture and identification
After sterilized the fish, the livers were removed, cleaned and minced, then added with 0.25% trypsin and digested for 20 min at 28 °C in a constant temperature shaker at low speed. After digestion was completed, medium containing 10% fetal bovine serum (FBS) was added to terminate the digestion. The cell filtrate is then collected and centrifuged at 1,000 × g for 1 min; the supernatant is discarded and phosphate buffer saline (PBS) and erythrocyte lysate are added in a 1:3 ratio; centrifuged at 1,000 × g for 3 min; the supernatant is discarded and centrifuged at 1,000 × g for 1 min, followed by a final centrifugation at 500 × g for 1 min. Our isolation method was referenced from Shi et al. [28]. Finally, complete medium (leibovitz’s L-15 (L15) + 10% FBS + 1% antibiotic-antimycobacterial solution + 10 μg/mL insulin + 40 μg/mL transferrin + 2 mmol/L glutamine) was added to the cells then the cells were inoculated into cell culture plates at a rate of 1–2 × 106 cells/mL and incubated in 28 °C for 48 h), and cells were subsequently characterized by morphology and hepatocyte-specific protein expression of albumin (ALB) [29].
Experimental design
In order to identify the primary hepatocytes from grass carp, replace with new L15 medium and treated cells for 24, 48, 72, 96, 120, 144 h. To screen for the optimal dose and treatment time of Met, change the treatment solution to (L15 + 10% FBS + 1% antibiotic-antimycobacterial solution with various concentrations of Met (0, 0.5, 1, 1.5, 2, 2.5 mmol/L) and continue to culture the cells for 24, 48 or 72 h. Subsequently, 0 or 1 mmol/L Met was selected to treat cells for 48 h to investigate the effect of MD on cell death. To establish a model of pyroptosis, cells were treated with L15 medium containing 100 ng/mL LPS for 4 h directly, followed replaced with L15 containing the various concentrations of Nig (0, 0.5, 1, 2, 4, 8 μmol/L) for 0.5 h. Afterwards, cells were treated with 0 or 1 mmol/L Met for 48 h, then treated with LPS, and finally treated with 0.5 μmol/L Nig for 0.5 h, to investigate the effect of MD on pyroptosis. Toward exploring the effect of MD on pyroptosis via autophagy, we co-treated cells for 48 h by adding different concentrations of CQ (5, 10, 20, 40 μmol/L) to the medium. For the purpose of exploring the effect of MD on autophagy via AMPK, we co-treated the cells for 48 h by adding different concentrations of CC (2, 4, 8, 16 μmol/L) to the medium. As to explore the effect of MD on AMPK via ROS, we co-treated cells for 48 h by adding different concentrations of NAC (0, 2.5, 5, 7.5 mmol/L) to the medium.
Cell viability assay
Then cell viability was tested by using the Cell Counting Kit-8 (CCK-8) (C0005, Taoshu, Shanghai, China) as described by the manufacturer. In brief, hepatocytes were cultured to reach the desired confluence in 96-well plates. Then, hepatocytes were incubated with different Met treatment for 48 h, then adding 10 μL CCK-8 to each well. Following 2–3 h incubation, a microplate reader (Tecan, Mannedorf, Switzerland) with an excitation wavelength of 450 nm was used to detect the absorbance.
ALB content assay
The culture supernatant was collected after the cell treatment and the ALB content detection kit (A028, Nanjing Jiancheng, Jiangsu, China) was used to detect the ALB content as described by the manufacturer. The absorbance of the sample was measured by a microplate reader (Tecan, Mannedorf, Switzerland) with an excitation wavelength of 630 nm.
Lactate dehydrogenase (LDH) release assay
The culture supernatants were harvested and the levels of LDH were determined using the LDH cytotoxicity detection kit (A020, Nanjing Jiancheng, Jiangsu, China) as described by the manufacturer. The microplate reader (Tecan, Mannedorf, Switzerland) with an excitation wavelength of 450 nm was used to measure the absorbance of samples.
Hoechst/propidium iodide (PI) staining
Hoechst/PI staining was carried out on hepatocytes by utilizing the Hoechst 33342/PI staining kit (CA1120, Solarbio, Beijing, China). Cells were removed and rinsed with PBS, then stained with Hoechst 33342 and PI staining solution for 30 min at 4 °C. Finally, the cells were washing with PBS and observed with a biomicroscope (DMI 4000 B, Leica, Germany).
GSH content assay
Based on the manufacturer’s instructions (A006, Nanjing Jiancheng, Jiangsu, China), the cells were cleaned with PBS twice, the cell precipitation was collected by centrifugation at low speed, the cells were broken by ultrasound, and the supernatant was then centrifuged for subsequent reaction. The absorbance of the sample was measured by a microplate reader with an excitation wavelength of 405 nm.
ROS production determination
ROS production was measured by ROS detection kit (S0033S, Beyotime Biotechnology, Shanghai, China). Cells were first cleaned with PBS, followed by the addition of culture medium containing 10 μmol/L 2′,7′-dichlorodihydrofluorescein diacetate (DCFH-DA), and placed at 37 °C for 30 min, protected from light. The cells were then cleaned with serum-free medium and the staining result was imaged using a biomicroscope.
Transmission electron microscope (TEM)
After cells were collected from each treatment group, 4% paraformaldehyde were added to cells in room temperature and fixed without light for 30 min, and then transferred to Sevierbo (Hubei, China) for cell morphology photography.
Immunofluorescence staining
Cells were washed and fixed with 4% tissue cell fixative for 15 min, permeabilized with Triton X-100 for 30 min, and then blocked with goat serum for 30 min. Then, the cells were incubated overnight at 4 °C with primary antibody dilution. The next day, cells were washed with PBS and incubated with FITC-conjugated secondary antibody for 60 min in the dark. Finally, the nuclei were stained with DAPI (C0065, Solarbio, Beijing, China) for 5 min and quenchers were added before imaging using a laser scanning confocal microscope (LSM 800, Zeiss, Germany).
RT-qPCR analysis
The expression of relevant genes was detected by real-time fluorescence quantitative PCR. Total RNA was obtained using the Total RNA Extraction Kit (RE-03111, Foregene, Sichuan, China). The quantity and quality of extracted RNA were subsequently detected by 1% agarose gel electrophoresis and spectrophotometry (260:280 nm ratio) [30]. Subsequently, RNA was reverse transcribed and cDNA was synthesized using the cDNA Reverse Transcription Kit (RT-01022, Foregene, Sichuan, China). cDNA was then added with specific amplification primers, fluorescent dyes, and double-distilled water, and was mixed and denatured on a CFX96TM Real-Time System fluorescence quantitative PCR instrument. The housekeeping gene was β-actin [31]. The annealing temperatures and specific primer sequences used are given in Table 1. The relative expression of mRNA was calculated with reference to Zhao et al. [32] using the 2−ΔΔCT method.
Western blot (WB)
The proteins were first divided through SDS-PAGE gel electrophoresis, after that, they were transcribed onto PVDF membranes by a wet method. After the transfer was completed, the PVDF membrane was immersed in bovine serum albumin solution (5%, 1.5 h) on room temperature, after that, it was incubated overnight at 4 °C in a refrigerator. It was cleaned with TBST solution after primary antibody incubation, then followed by incubation with goat anti-rabbit secondary antibody about 1 h [33]. Then, the membranes were cleaned and photographed, followed by quantitative analysis by NIH Image 1.63 software using ECL reagent (PD204, Oriscience Biotechnology, Sichuan, China) as a chromogenic agent. Protein bands were quantitated through ImageJ (NIH, USA).
Calculations and statistical analysis
All data were given as mean ± standard deviation (SD). A one-way ANOVA tests or independent samples t-test were carried out using SPSS 25.0 (SPSS Inc., Chicago, USA) combined with Duncan’s method for multivariable comparisons, and differences were assumed to be significant if P < 0.05.
Results
Influence of dietary MD on the liver pathology of grass carp
After a 60-d growth test, we observed tissue sections of grass carp livers. As a result, the liver in the MD group showed ruptured cell membranes and severe congestion of hepatic sinusoids (Fig. S1A); while the liver in the optimal group were well defined and structurally intact (Fig. S1B).
Identification of primary hepatocytes of grass carp
Freshly digested primary hepatocytes of grass carp were circular in shape with intact cell membranes and subcircular nuclei located on the left side of the cells (Fig. 1A and B). Round and subrounded cells are hepatic parenchymal cells that contain hepatic acinus. After 24 h of culture, the cells began to grow in sheets (Fig. 1C and D). At this time, several cells joined together and grew into chains. 48 h later, the cells enlarged, and the fusion of phase cells were obvious (Fig. 1E and F). And this data results suggested that the viability of cells grown for 72–96 h were significantly higher than that of cells grown for 120–144 h, and the same trend was observed for ALB levels (Fig. 1G and H, P < 0.05).

Isolation and culture of primary hepatocytes of grass carp. Freshly digested grass carp primary hepatocytes (100 ×) (A) and (400 ×) (B). Primary hepatocytes of grass carp grown for 24 h (100 ×) (C) and (400 ×) (D). Grass carp primary hepatocytes (100 ×) grown for 48 h (E) and (400 ×) (F). Growth curve (G). ALB contents (H) of primary hepatocytes of grass carp for growing different times (24, 48, 72, 96, 120, 144 h). The results were expressed as mean ± SD of 6 independent observations. a–dValues having different letters are significantly different (P < 0.05). ALB, albumin
Screening of culture concentration and time by Met treatment in primary hepatocytes of grass carp
After treated the cells with different concentrations of Met for 48 h, this result found that the cell viability was significantly higher in the Met concentration of 1 mmol/L than in the MD group (Fig. 2A, P < 0.05). The content of ALB had the same trend with cell viability (Fig. 2B, P < 0.05). In addition, the activity of LDH in the cell culture medium of the MD group was marked greater than that of the 1 mmol/L Met group (Fig. 2C, P < 0.05). In summary, the result determined that the optimal Met supplemental level for hepatocyte growth was 1 mmol/L.

Effect of Met on primary hepatocytes of grass carp. Cell viability (A), ALB expression (B), and LDH content (C) of grass carp primary hepatocytes treated with different concentrations of Met for 48 h. The results were expressed as mean ± SD of 6 independent observations. a–dValues having different letters are significantly different (P < 0.05). Met, methionine; ALB, albumin; LDH, lactate dehydrogenase
Effect of MD on primary hepatocyte death of grass carp
After treating cells with MD and Met supplementation (1 mmol/L) for 48 h, it was found that MD significantly increased chromatin fragmentation in the nucleus of cells and rupture of cell membranes and an autophagosome-like structure appeared in the cell (red arrow) (Fig. 3A–D). Moreover, it marked enhanced the protein expression of Bax, LC3 II and reduced the protein expression of Bcl-2, p62, cleaved-caspase-1, cleaved-IL-1β and RIP1 in cells, while it had no significant effect on RIP3 (Fig. 3E and F, P < 0.05).

Effect of MD on primary hepatocyte death of grass carp. Observation of primary hepatocytes of grass carp by TEM: MD group (1,200 ×) (A) and (5,000 ×) (B); control group (1,200 ×) (C) and (5,000 ×) (D); Relative protein expression of Bax, Bcl-2, p62, LC3 II, cleaved-IL-1β, cleaved-caspase-1, RIP1, RIP3 (E) and quantification (F) after with or without 1 mmol/L Met treatment for 48 h. The results were expressed as mean ± SD of 3 independent observations. *P < 0.05, n.s: no significance. Met, methionine; N, nucleus; M, mitochondrion; LD, lipid droplet; Bax, B-cell lymphoma protein 2; Bcl-2, B-cell lymphoma-2; p62, sequestosome 1; LC3, microtubule-associated protein 1 light chain 3; IL-1β, interleukin-1β; CASP-1, cysteinyl aspartate specific proteinase-1; RIP1, receptor-interacting protein kinase 1; RIP3, receptor-interacting protein kinase 3
Construction of pyroptosis model of primary hepatocytes of grass carp
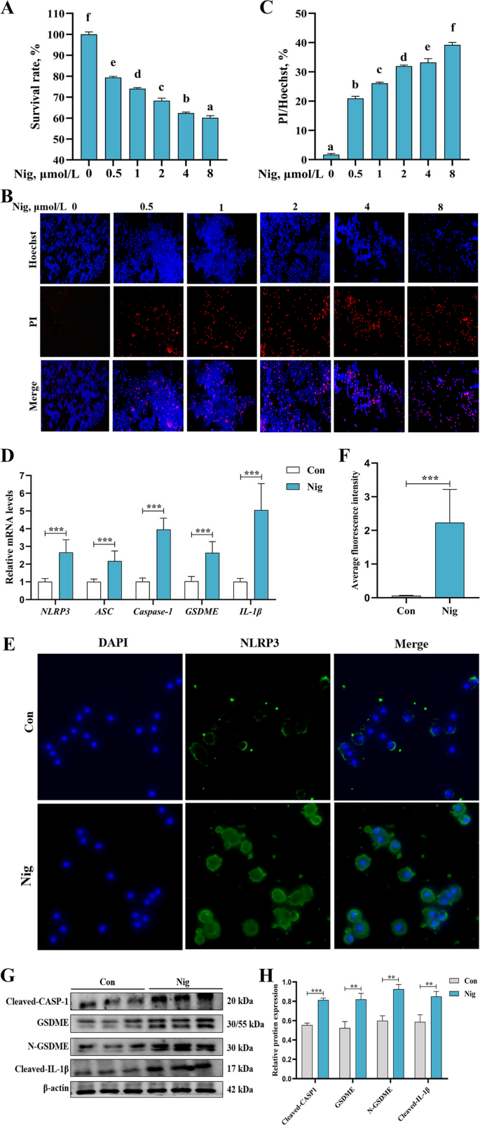
After treat with LPS and Nig for the specified time and dose, this result found that with the increase of Nig concentration, the cell viability decreased in a dose-dependent manner, and the survival rate was about 80% at 0.5 μmol/L Nig (Fig. 4A, P < 0.05). Similarly, after Hoechst/PI staining, the mortality rate of the cells increased progressively with increasing Nig dose, and with a 20% mortality rate at 0.5 μmol/L Nig (Fig. 4B and C, P < 0.05). Therefore, 0.5 μmol/L was selected for the construction of pyroptosis in subsequent tests. The gene expression of NLRP3, apoptosis-associated speck-like protein containing a CARD (ASC), caspase-1, GSDME and IL-1β in the pyroptosis group were significantly increased (Fig. 4D, P < 0.05). Also, the protein expression of NLRP3, cleaved-caspase-1, GSDME, N-GSDME and cleaved-IL-1β in the pyroptosis group were significantly increased (Fig. 4E–H, P < 0.05). Thus, the pyroptosis model is established successfully.

Construction of pyroptosis model using primary hepatocytes of grass carp. Cell viability (A), Hoechst/PI staining (B), and quantification (C) after 100 ng/mL LPS treatment for 4 h, followed by different concentrations of Nig treatment for 0.5 h. Gene expression of NLRP3, ASC, caspase-1, GSDME, and IL-1β (D); NLRP3 immunofluorescence staining (E) and quantification (F). Protein expression of cleaved-caspase-1, GSDME, N-GSDME, IL-1β (G) and quantification (H) in these two groups. N: Nucleus. The results were expressed as mean ± SD of 3 or 6 independent observations (WB: n = 3). a–fValues having different letters are significantly different (P < 0.05); **P < 0.01, ***P < 0.001. Nig, nigericin sodium salt; Con, control; NLRP3, NOD-like receptor thermal protein domain associated protein 3; ASC, apoptosis-associated speck-like protein containing a CARD; CASP-1, cysteinyl aspartate specific proteinase-1; GSDME, gasdermin E; IL-1β, interleukin-1β
Effect of MD on pyroptosis of primary hepatocytes of grass carp
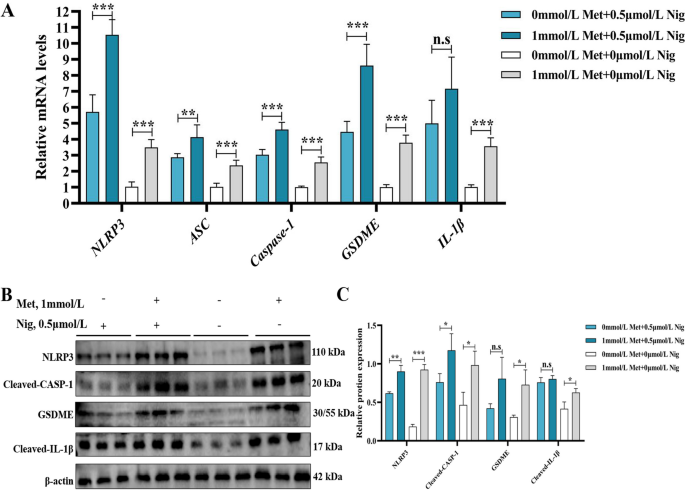
Cells were first treated with Met and then Nig. It turned out that the gene expression of NLRP3, ASC, caspase-1, GSDME and IL-1β in the MD group were marked lower than that in the 1 mmol/L Met group (Fig. 5A, P < 0.05). Protein expression of NLRP3, cleaved-caspase-1. GSDME and cleaved-IL-1β were also found to be significantly lower (Fig. 5B and C, P < 0.05). From this, the result concluded that the probability of pyroptosis was lower in the MD group.

Effect of Met on pyroptosis of primary hepatocytes of grass carp. Gene expression of NLRP3, ASC, caspase-1, GSDME, IL-1β (A); relative protein expression of NLRP3, cleaved-caspase-1, GSDME, cleaved-IL-1β (B) and quantification (C) after with or without 1 mmol/L Met treatment for 48 h followed by 100 ng/mL lipopolysaccharide (LPS) treatment for 4 h and then 0.5 μmol/L Nig treatment for 0.5 h. The results were expressed as mean ± SD of 3 or 6 independent observations (WB: n = 3). *P < 0.05, **P < 0.01, ***P < 0.001, n.s: no significance. Met, methionine; Nig, nigericin sodium salt; NLRP3, NOD-like receptor thermal protein domain associated protein 3; ASC, apoptosis-associated speck-like protein containing a CARD; CASP-1, cysteinyl aspartate specific proteinase-1; GSDME, gasdermin E; IL-1β, interleukin-1β
MD inhibits pyroptosis of primary hepatocytes of grass carp through increasing autophagy
In this experiment, we added 0, 5, 10, 20 or 40 μmol/L CQ to the Met-treated culture medium, and treated the cells for a total of 48 h. It was found that a dose of 20 μmol/L CQ significantly inhibited the protein expression of LC3 II and enhanced the protein expression of p62 (Fig. 6A and B, P < 0.05). Then, 20 μmol/L CQ treated cells marked enhanced the expression of NLRP3, cleaved-caspase-1 and cleaved-IL-1β inhibited by MD (Fig. 6C and D, P < 0.05).

MD inhibited pyroptosis of primary hepatocytes of grass carp through increasing autophagy. Relative protein expression of LC3 II and p62 (A) and quantification (B) after with or without 1 mmol/L Met and CQ co-treatment for 48 h; relative protein expression of NLRP3, cleaved-caspase-1, cleaved-IL-1β (C) and quantification (D) after with or without 1 mmol/L Met and 20 μmol/L CQ co-treatment for 48 h followed by 100 ng/mL LPS treatment for 4 h and then 0.5 μmol/L Nig treatment for 0.5 h. The results were expressed as mean ± SD of 3 independent observations. *P < 0.05, **P < 0.01, ***P < 0.001, n.s: no significance. Met, methionine; CQ, chloroquine; LC3, microtubule-associated protein 1 light chain 3; p62, sequestosome 1; LPS, lipopolysaccharide; Nig, nigericin sodium salt; NLRP3, NOD-like receptor thermal protein domain associated protein 3; CASP-1, cysteinyl aspartate specific proteinase-1; IL-1β, interleukin-1β
MD induced autophagy through activating the ROS-AMPK signaling pathway of primary hepatocytes of grass carp
After treatment with or without 1 mmol/L Met for 48 h, the protein expression of LKB1, p-AMPK and ULK1 were significantly higher (P < 0.05), whereas the protein expression of p-TOR changed insignificantly in hepatocytes in the MD group (P > 0.05) (Fig. 7A and B). Then we used 0, 2, 4, 8 or 16 μmol/L CC to the Met-treated culture medium for 48 h. This result observed that the protein expression of p-AMPK subsequently decreased with increasing CC dose, significantly at 8 and 16 μmol/L (Fig. 7C and D, P < 0.05). Then 16 μmol/L CC treated cells significantly suppressed the level of LC3 II promoted by MD and increased the level of p62 inhibited by MD (Fig. 7E and F, P < 0.05).

MD promoted autophagy through the AMPK signaling pathway. Relative protein expression of LKB1, p-AMPK, ULK1, p-TOR (A) and quantification (B) after with or without 1 mmol/L Met treatment for 48 h; relative protein expression of p-AMPK (C) and quantification (D) after with or without 1 mmol/L Met and different concentrations of CC (0, 2, 4, 8, 16 μmol/L) co-treatment for 48 h; relative protein expression of LC3 II and p62 (E) and quantification (F) after with or without 1 mmol/L Met and 16 μmol/L CC co-treatment for 48 h. The results were expressed as mean ± SD of 3 independent observations. *P < 0.05, **P < 0.01, n.s: no significance. Met, methionine; LKB1, liver kinase B1; p-AMPK, phosphorylated-AMP-activated protein kinase; ULK1, Unc-51-like kinase 1; p-TOR, phosphorylated-rapamycin; CC, compound C; p62, sequestosome 1; LC3, microtubule-associated protein 1 light chain 3
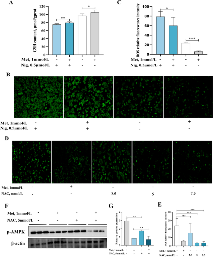
In addition, the results of this experiment revealed that in the pyroptosis state, MD significantly reduced GSH content (Fig. 8A, P < 0.05), and significantly increased ROS content (Fig. 8B and C, P < 0.05). Next, after pretreating the cells with NAC, this result found that the production of ROS was significantly inhibited when the concentration of NAC was 5 mmol/L (Fig. 8D and E, P < 0.05). Also, 5 mmol/L NAC pre-treatment significantly inhibited the protein content of AMPK increased by MD (Fig. 8F and G, P < 0.05).

MD activated the AMPK signaling pathway by increasing ROS. Content of GSH (A); ROS (B) and quantification (C) after with or without 1 mmol/L Met treatment for 48 h; content of ROS (D) and quantification (E) after pre-treatment with NAC (0, 2.5, 5, 7.5 mmol/L) for 1 h then treat with or without 1 mmol/L Met for 48 h; relative protein expression of p-AMPK (F) and quantification (G) after pre-treatment with 5 mmol/L NAC for 1 h then treat with or without 1 mmol/L Met for 48 h. The results were expressed as mean ± SD of 3 or 6 independent observations (WB: n = 3). *P < 0.05, **P < 0.01, ***P < 0.001, n.s: no significance. GSH, glutathione; Met, methionine; Nig, nigericin sodium salt; ROS, reactive oxygen species; NAC, N-acetyl-L-cysteine; p-AMPK, phosphorylated-AMP-activated protein kinase
Discussion
MD increased damage of liver and cell death of primary hepatocytes in grass carp
The liver is the main site of protein synthesis and secretion, and is the center of metabolism in the animals [34]. Histopathological results revealed that the liver of grass carp after MD showed the undesirable phenomena of cell membrane rupture and congestion of hepatic blood sinusoids, resulting in liver injury in grass carp. Similarly, it has been found that MD caused general defective of mitochondria and reduced oxidative capacity in rainbow trout liver [35]. Thus, MD may influence tissue damage.
As mentioned above, excessive cell death leads to tissue damage, so we further examined the effect of MD on cell death in vitro using primary hepatocytes of grass carp. On the first step, we isolated and cultured grass carp primary hepatocytes. The hepatocytes we isolated and cultured were round, with well-defined borders, a nucleus in the center of the cell, and occasionally a binucleate hepatocyte; then two or three cells will join together and begin to grow in sheets; furthermore, the cell membranes of the adjacent cells will fuse with each other; finally, the cells become vacuolated until they died. This conforms to the basic morphological characteristics of hepatocytes, and consistent with previous studies [36,37,38].
Besides, hepatocytes are the only site of ALB synthesis [39]. After ALB is being synthesized, it would be secreted out of the cell without being stored in the hepatocyte [40]. Therefore, ALB is a functional indicator of hepatocyte function, and its level reflects hepatocyte function [37]. Likewise, in one study, cell identification was accomplished by assaying the expression of ALB in primary hepatocytes of grass carp [41]. In this study, the activity of the cells followed the same trend as the content of ALB in the medium, both reaching their optimal values at 96 h. Therefore, combined with cell morphology and ALB content, we characterized isolated and cultured hepatocytes.
It is widely known that cell viability can directly reflect the proportion of healthy cells [42]. The results found that after treating the cells with different concentrations of Met, the best cell viability was observed at the group with 1 mmol/L Met being companied by the highest amount of ALB in the cell culture medium. Moreover, LDH is present in the cytoplasm of almost all animal tissues and cells, and will be rapidly released from the cells when the cell membrane structure is damaged [43]. Therefore, the activity of LDH can reflect the degree of cellular structure damage. The results of this experiment showed that 1 mmol/L Met resulted in the least amount of LDH released. In addition, it has been shown that after LPS/ATP treatment of RLE-6TN cells, the trend of cell viability was negatively correlated with the activity of LDH in the culture medium [44], which is consistent with the above results.
It is well known that excessive Met can be toxic to animals [45]. Previous studies of our group have shown that either too low or too high dietary Met reduced the growth performance and muscle quality in on-growing grass carp [46]. Excess Met promoted excessive accumulation of ROS in the mouse brain microvascular endothelial cells, which in turn led to increased cell damage [47]. Therefore, the addition of the appropriate Met is conducive to the normal growth of cells as well as the development of the animal organism. In summary, combined with cell viability, ALB content and LDH activity, the optimal concentration of Met for treating cells was 1 mmol/L.
Subsequently, we explored the effects of MD on hepatocyte morphology by TEM, the results found that MD led to cell membrane rupture, increased autophagic vesicle formation, and promoted chromatin condensation in hepatocytes. Similarly, it was found that MD also led to the chromatin margination and nuclear convolution of hepatocytes in P. fulvidraco [5]. This further suggests that MD leads to cell death and thus tissue damage. As we described before, the forms of cell death contained apoptosis, pyroptosis, autophagy, necroptosis and so on [15]. So, we next explored the effect of MD on these several modes of cell death.
The Bcl-2 family is divided into two classes, anti-apoptotic Bcl-2 and pro-apoptotic Bax, which are involved in the regulation and amplification of apoptosis [48]. This study found that MD significantly decreased the protein expression of Bcl-2 and increased the protein expression of Bax, which increased the apoptosis. Many previous studies have also found that dietary MD enhanced the protein expression of Bax and reduced the protein expression of Bcl-2 in broiler kidney cells and thymus of the chicken [8, 49]. It has been widely studied that depletion of polyamines may be a generalized factor in the activation of apoptosis [50, 51]. We know that S-adenosylmethionine (SAM) generated after Met metabolism involved in the synthesis of polyamines. It has been suggested that Met supplementation can increase polyamine levels in the liver of female C57BL/6 J mice [52]. However, p53 is a tumor suppressor associated with apoptosis and inhibits polyamine biosynthesis [53, 54]. One study reported that MD increased the effect of p53 expression in human embryonic stem cell lines khES3 and 201B7 [55]. Therefore, MD affected apoptosis possibly be related to polyamine synthesis.
During autophagy, both LC3 II and p62 are key protein of autophagy [56]. At the same time, this study found that MD enhanced the protein expression of LC3 II and decreased the protein expression of p62, which increased the autophagy. At present, a few studies found dietary Met-choline deficiency increased autophagy in the liver of male mice [11]. And we know that Met is metabolized in the liver to produce SAM, which acts as an intracellular methyl donor [57]. It has been reported that SAM is also involved in the inhibition of autophagy [58]. Whereas, the methylation of protein phosphatase 2A (PP2A) occurs normally when SAM levels are sufficient, thereby promoting growth and inhibiting autophagy [59, 60]. It has been found that MD leads to a rapid decrease of intracellular SAM content in undifferentiated khES3 cells [52]. The SAM deficiency in the prototrophic CEN.PK strain greatly reduced the protein expression of methylated PP2A [61]. And decreased methylated expression of PP2A increased autophagy in Drosophila [62]. Therefore, MD affected autophagy possibly with regard to SAM.
Interestingly, the results showed that MD decreased the protein expression of activated caspase-1, IL-1β, and RIP1. However, at present, no study has been reported on the effect of Met on pyroptosis and necroptosis, which deserves further investigation. Also, the results suggested that the effect of Met on necroptosis may be weak. For this reason, we next focused on and explored the effects of MD on autophagy as well as pyroptosis and its mechanisms.
MD decreased pyroptosis via enhancing autophagy of primary hepatocytes in grass carp
To explore the above points, we first built a pyroptosis model of primary hepatocyte via specifically activating NLRP3 in grass carp, which acted as a classical inflammasome to activate pyroptosis [63]. These results showed that this model can be successfully established under co-treatment by using 100 ng/mL LPS for 4 h and 0.5 μmol/L Nig for 0.5 h. Previously, several studies have established the pyroptosis model of alveolar macrophages cells using LPS and Nig successfully [64].
Subsequently, on the basis of pyroptosis, the results found that MD further reduced the gene expression of NLRP3, ASC, caspase-1, GSDME and IL-1β and the protein expression of NLRP3, ASC, cleaved-caspase-1 and cleaved-IL-1β. This suggested that the MD group had a poorer pyroptosis. It has been noted that autophagy levels have a regulatory role in pyroptosis and have been validated and applied in the treatment of tumors, infectious diseases, and cardiovascular and cerebrovascular diseases [65]. Some studies have shown that an increase of autophagy in vulnerable atherosclerotic plaques inhibited the activation of NLRP3, secretion of inflammatory cytokines, thereby alleviating inflammation and attenuating pyroptosis [66]. In addition, some studies have found that increased autophagy reduced protein expression of NLRP3, caspase-1, IL-1β and GSDMD in the injured spinal cord ventral horn grey matter of female C57BL/6 J mice [67]. Similarly, autolysosomes in autophagy inhibited pyroptosis by targeting degradation of inflammasome components (NLRP3) in primary chondrocyte culture of male Sprague–Dawley rats [68]. As mentioned above, the study found that MD can increase autophagy. To verify whether the occurrence of autophagy can affect pyroptosis of primary hepatocytes in grass carp, we used CQ to inhibit the binding of autophagosomes to lysosomes and eventually inhibiting autophagy [69]. The results indicated that the occurrence of autophagy decreased and pyroptosis increased after using 20 μmol/L CQ, which reinforced our results. Consequently, MD inhibited pyroptosis may be associated with triggering autophagy.
MD induced autophagy via activating ROS-AMPK signaling pathway of primary hepatocytes in grass carp
In addition, the AMPK-TOR signaling pathway has been widely studied as a classical pathway regulating autophagy [13, 70]. It was found that AMPK could directly activate LKB1 and thus activate autophagy; meanwhile, AMPK could further promote autophagy by activating TOR [71]. It turned out that MD markedly increased the protein expression level of LKB1, p-AMPK and ULK1 but had no significant change on p-TOR in hepatocytes. It has been reported that different nutritional status can induce different cellular processes through different upstream signals [72]. One study on P. fulvidraco showed that MD or Met excess activated the AMPK and TOR signaling pathways in the liver, respectively [5]. In addition, it was found that MD improved the gene expression of LKB1 and AMPK, but not TOR, in the ovarian tissue of female C57BL/6 mice [73]. Furthermore, it was noted that C2C12 cells supplemented with Met for 1 h after nutritional deficiency, increased the expression of TOR proteins [74]. Besides, it has been shown that negative pressure wound therapy can directly induce the beginning of autophagy in rat osteoblasts through the AMPK-ULK1 pathway thereby promoting osteogenic differentiation [75]. This is also consistent with the results of this experiment. Subsequently, we used CC to co-treating cells with Met and found that the protein expression of LC3 II was significantly decreased and p62 was increased in the MD group, which showed that the CC inhibited autophagy in hepatocyte. Thus, MD may activate autophagy mainly by affecting the AMPK signaling pathway.
In addition, AMPK is thought to sense signals associated with changes in mitochondrial dynamics, and since ROS production is largely dependent on mitochondrial activity, ROS production is closely linked to the regulatory role of AMPK [76]. It has been demonstrated that ROS can directly or indirectly activate AMPK, which in turn promotes autophagy [77]. This study has been found that after MD treatment, ROS levels are raised and GSH levels are lowered, which shown that increased oxidative stress in hepatocytes of grass carp. One study has been reported that increased ROS activated the AMPK signaling pathway in mice [78]. Moreover, GSH as a non-enzymatic antioxidant in the body, can scavenge ROS and alleviate oxidative damage [79]. And Met as an important precursor substance of GSH, also has a very important antioxidant role [80]. Similarly, it has been found that dietary MD reduced GSH content in mice [23] and mitochondria of liver in pig [81]. Moreover, free radicals, such as superoxide anion (O2−) and hydroxyl radical (OH−), are important factors causing oxidative stress [82]. Whereas, previous studies of our group have shown that MD does not properly scavenge O2− and OH−, which in turn reduces the antioxidant capacity of grass carp [83]. Thus, MD may lead to oxidative stress in grass carp by reducing the ability of antioxidant enzymes to scavenge free radicals. These results suggested that MD may ultimately activate autophagy by increasing ROS and further activating AMPK. To further verify this, we used the ROS scavenger NAC to pretreat the cells. It was found that the protein expression of p-AMPK was significantly reduced by the use of 5 mmol/L NAC pretreated with cells for 1 h. Thus, MD could activate the expression of AMPK signaling pathway via increasing ROS and finally increase autophagy.
Conclusions
In summary, the results of this study suggested that: (1) MD promoted autophagy and apoptosis, but inhibited pyroptosis and necroptosis; (2) MD inhibited pyroptosis may be related regarding the promotion of autophagy; and (3) MD activated AMPK by inducing ROS production which in turn promoted autophagy (Fig. 9). Accordingly, these results suggested the appropriate addition of Met has a potential relationship with liver health.

Mechanism of MD induced autophagy but inhibited pyroptosis. MD promoted autophagy to inhibit pyroptosis through the ROS-AMPK signaling pathway of primary hepatocyte in grass carp. ROS, reactive oxygen species; LKB1, liver kinase B1; p-AMPK, phosphorylated-AMP-activated protein kinase; ULK1, Unc-51-like kinase 1; LC3, microtubule-associated protein 1 light chain 3; p62, sequestosome 1; NLRP3, NOD-like receptor thermal protein domain associated protein 3; ASC, apoptosis-associated speck-like protein containing a CARD; CASP-1, cysteinyl aspartate specific proteinase-1; IL-1β, interleukin-1β; GSDME, gasdermin E